Institucional
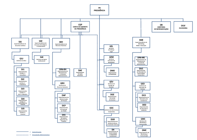
Organograma e Estrutura Administrativa
Atualizado em 23/03/2026
Organogramas
(clique nos organogramas para abrir a versão em PDF)
• Alta Gestão e Órgãos de Controle

• Presidência

• Diretoria Administrativa e Financeira

• Diretoria Adjunta de Planejamento e Projetos

• Diretoria Adjunta de Sinalização e Tecnologia

• Diretoria de Operações


• Organograma Atual Completo
• Anteriores (desde 1975)
Quem é Quem
Diretor Presidente: Milton Roberto Persoli
Chefe de Gabinete: Alexandre Francisco Trunkl
Ouvidor: Iuri Artur Miranda de Andrade
Auditor Interno: Robson Feitosa da Silva
Diretor de Operações: Paulo Eduardo Soares Junior
Diretor Administrativo-Financeiro: Milton Roberto Persoli
Diretor Adjunto de Planejamento e Projetos: Ivan Carvalho Moraes
Diretor Adjunto de Sinalização e Tecnologia: Henrique Bekis Júnior
Diretora de Representação: Luana Moraes Marcondes dos Santos
Superintendências e responsáveis
Superintendência de Inteligência e Gestão de Dados: Ricardo Pires Bastos
Superintendência de Engenharia de Tráfego: Keigo Maeda Tanabe
Superintendência Administrativa: Alessandra Simara Ferreira
Superintendência de Planejamento e Projetos: Dawton Roberto Batista Gaia
Superintendência de Marketing, Mídias, Desenvolvimento e Educação de Trânsito: Fabio Nigro Gonzalez
Superintendência de Engenharia de Sinalização e Infraestrutura: Luis Carlos Godas
Superintendência de Tecnologia e Informática: Marco Antônio dos Santos
Superintendência de Assuntos Jurídicos: Sabrina Ribeiro Carvalho
Superintendência de Assuntos Estratégicos e Institucionais: Valtair Ferreira Valadão
Superintendência de Recursos Humanos: Alexandre Francisco Trunkl
Eleições Diretoria de Representação e Conselho de Administração
• 2023 • 2021 • 2019
Eleição do Conselho de Representação dos Empregados
• 2021
Instrumentos de Governança Corporativa (Lei federal nº 13303/2016)
Estatutos, Regimentos, Códigos e Políticas
Comitês
de Auditoria Estatutário e Elegibilidade
Conselhos
Administrativos e Fiscais